【公平竞争政策宣传周】一起学习公平竞争审查工作知识

发布时间 : 2022年11月17日

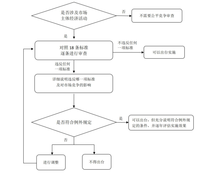
一、公平竞争审查对象是什么?

行政机关和法律、法规授权的具有管理公共事务职能的组织(以下统称政策制定机关)制定市场准入、产业发展、招商引资、招标投标、政府采购、经营行为规范、资质标准等涉及市场主体经济活动的规章、规范性文件和其他政策措施,应当进行公平竞争审查。

行政法规和国务院制定的其他政策措施、地方性法规,起草部门应当在起草过程中进行公平竞争审查。未进行自我审查的,不得提交审议。

二、公平竞争审查方式是什么?

政策制定机关在政策制定过程中,要严格对照审查标准进行自我审查。经审查认为不具有排除、限制竞争效果的,可以实施;具有排除、限制竞争效果的,应当不予出台,或调整至符合相关要求后出台。没有进行公平竞争审查的,不得出台。制定政策措施及开展公平竞争审查应当听取利害关系人的意见,或者向社会公开征求意见。有关政策措施出台后,要按照《中华人民共和国政府信息公开条例》要求向社会公开。

三、公平竞争审查标准是什么?

要从维护全国统一市场和公平竞争的角度,按照以下标准进行审查:

(一)市场准入和退出标准

1.不得设置不合理和歧视性的准入和退出条件;

2.公布特许经营权目录清单,且未经公平竞争,不得授予经营者特许经营权;

3.不得限定经营、购买、使用特定经营者提供的商品和服务;

4.不得设置没有法律法规依据的审批或者事前备案程序;

5.不得对市场准入负面清单以外的行业、领域、业务等设置审批程序。

(二)商品和要素自由流动标准

1.不得对外地和进口商品、服务实行歧视性价格和歧视性补贴政策;

2.不得限制外地和进口商品、服务进入本地市场或者阻碍本地商品运出、服务输出;

3.不得排斥或者限制外地经营者参加本地招标投标活动;

4.不得排斥、限制或者强制外地经营者在本地投资或者设立分支机构;

5.不得对外地经营者在本地的投资或者设立的分支机构实行歧视性待遇,侵害其合法权益。

(三)影响生产经营成本标准

1.不得违法给予特定经营者优惠政策;

2.安排财政支出一般不得与企业缴纳的税收或非税收入挂钩;

3.不得违法免除特定经营者需要缴纳的社会保险费用;

4.不得在法律规定之外要求经营者提供或者扣留经营者各类保证金。

(四)影响生产经营行为标准

1.不得强制经营者从事《中华人民共和国反垄断法》规定的垄断行为;

2.不得违法披露或者要求经营者披露生产经营敏感信息,为经营者从事垄断行为提供便利条件;

3.不得超越定价权限进行政府定价;

4.不得违法干预实行市场调节价的商品和服务的价格水平。

没有法律、法规依据,各地区、各部门不得制定减损市场主体合法权益或者增加其义务的政策措施;不得违反《中华人民共和国反垄断法》,制定含有排除、限制竞争内容的政策措施。

四、公平竞争审查的例外规定是什么?

属于下列情形的政策措施,如果具有排除和限制竞争的效果,在符合规定的情况下可以实施:

1.维护国家经济安全、文化安全或者涉及国防建设的;

2.为实现扶贫开发、救灾救助等社会保障目的的;

3.为实现节约能源资源、保护生态环境等社会公共利益的;

4.法律、行政法规规定的其他情形。

政策制定机关应当说明相关政策措施对实现政策目的不可或缺,且不会严重排除和限制市场竞争,并明确实施期限。

政策制定机关要逐年评估相关政策措施的实施效果。实施期限到期或未达到预期效果的政策措施,应当及时停止执行或者进行调整。

五. 公平竞争审查基本流程有哪些?